Page 2 - Bundle, Chipset, BIOS
Upon opening the package for the Gigabyte G1.Sniper Z87, you will find yourself with a convenient divider between the accessories above the motherboard. Out of the box, you will be presented with the standard accessories such as a user's manual, installation guide, drivers CD, I/O plate, two SATA 3.0 cables, and a SLI bridge connector. As per usual, the motherboard is placed in an anti-static bag to prevent any accidental static damage to the motherboard itself while in transport.

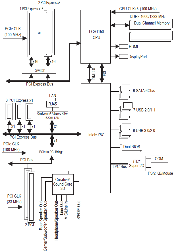
Codenamed Lynx Point, the Z87 chipset is designed to accommodate LGA1150 fourth generation Intel Core, Celeron, and Pentium processors. With Intel's Haswell microarchitecture, just like the last few generations, the dual channel DDR3 memory controller, PCI Express x16 graphics lane, and integrated HDMI and DisplayPort graphics resides on the processor itself rather than the Northbridge; making the Z87 I/O hub -- formerly known as the Northbridge -- to be the sole provider of PCI Express x1 lanes, LAN network, Serial ATA ports, and USB ports. Up to sixteen lanes are available for either one full speed PCIe x16 slots or a split of x8 slots for dual-card configurations.
Meanwhile, the PCH is connected to the processor via DMI 2.0 and FDI. As shown in our chipset block diagram above, the chipset provides seven USB 2.0 ports, six USB 3.0 ports, three PCI Express x1 lanes, and six Serial ATA 6Gb/s ports with full RAID capabilities. This is great news compared to the Z77, given its native USB 3.0 support, and a full SATA 6Gb/s port array. We will take a look into that in more detail later on in this review.
For those who have been around APH Networks before, our Editor-in-Chief Jonathan has written a review on the Gigabyte GA-Z77X-UD3H motherboard a couple of years ago, in which the BIOS is pretty much the same as what you would see on the Gigabyte G1.Sniper Z87 we have today. There is a "Dashboard Mode" version of the BIOS as well, which is practically eye candy BIOS for those who want visual appeal, but has the same core functionality, so I won't dwell into detail on it. Therefore, we will take a closer look at the bits of what enthusiasts like you and I are interested in instead -- Advanced Mode.

Back to Advanced Mode, at first glance, users who are familiar with American Megatrends BIOS will know this is just a fancy GUI version we have become so familiar with. Organized into an array of tabs at the top, the layout logic is strikingly similar to everything we have seen in the past. The difference is, of course, now you get all the eye candy and mouse support. If you have used ASUS motherboards before, then it is pretty much the same thing, but with a different selection of colors and icons.
If you have used Gigabyte products in the past, you will be quite familiar with the Motherboard Intelligent Tweaker, as shown in our screenshot above (Yes, BIOS screenshots is a real feature now). It further divides into six more sections. These sections are labeled M.I.T Current Status, Advanced Frequency Settings, Advanced Memory Settings, Advanced Voltage Settings, PC Health Status, and Miscellaneous Settings, respectively. It should be generally clear what the kind of settings are listed under each section, but I will go into these sections in detail in just a moment. Furthermore, we can see at the bottom section of the Motherboard Intelligent Tweaker screen the BIOS version, base clock frequency, memory frequency, total memory size, CPU surface temperature, Vcore, and DRAM voltage -- right from the start. I found this particularly handy and convenient during my overclocking runs.

The M.I.T Current Status screen provides more detailed information with regards to overclocking and voltage. Where you will only find quick data such as BCLK, CPU frequency, and CPU/RAM voltage in the previous page as aforementioned, here you will find information like the CPU name, CPUID, CPU update revision, Turbo/Non-Turbo multiplier and frequency of each core, temperature of each CPU core, memory size in each DIMM, as well as current latency settings for each channel of memory. Again, I found this particularly handy while executing overclocking procedures -- and the fact that everything is laid out in organized tables on one screen is very convenient.

The Advanced Frequency Settings screen permits the user to adjust processor settings. The user can adjust the CPU clock ratio and BCLK frequency by either hitting the "+" or "-" key on their keyboard to increase or decrease the value, or enter the number directly -- where the base clock can be adjusted in 0.01MHz increments for fine tuning. Adjusting the processor base clock and spread spectrum control can be done by going through the same procedure as well. CPU upgrade are predefined upgrades made by the BIOS based on which processor you have installed. For our setup, the BIOS can overclock our i7-4770K anywhere from 4.3GHz to 4.7GHz, inclusive, in 0.1GHz increments. The CPU clock ratio can be set here for those who want to manually set their overclock settings for their respective processor. Under the Advanced CPU Core Features section are options for enabling or disabling features such as Turbo Mode, SpeedStep, and enabled cores. The XMP profiles and memory multiplier can be set from this screen as well.

The Advanced Memory Settings screen, as its name suggests, has memory setting options that the user can adjust. You can select XMP profiles in addition to the menu under Advanced Frequency Settings as aforementioned, but here you will also find quick data relating to memory voltage in addition to memory frequency. Timing settings for each channel can be adjusted under their respective timing settings screens, with default latencies in a static column and current/future settings in an adjustable column. Adjusting timing settings involves a direct integer input from the use, so you won't need to scroll through a long list of numbers to find what you need.


The last two Motherboard Intelligent Tweaker screens I will cover in detail are the ones related to voltage control, as shown in our images above. Again, you will find an organized table with a column for voltage type, current values, and the newly adjusted value. Voltage can be changed by entering a value directly, or by incrementing by pressing the "+" or "-" button on your keyboard. When the desired number is entered directly, the G1.Sniper Z87 will take what you have entered, and round to the nearest possible number. To bring up a range of numbers, simply hit "Enter". The annoying thing, however, is that unlike the past, voltages treading into the dangerous territory will not be signified by a color change in the text, which is definitely a step back.
The following voltage ranges and increments are allowed:
CPU VRIN External Override 1.000V to 2.900V @ 0.010V increments
CPU Vcore 0.500V to 1.800V @ 0.001V increments
CPU Graphics Voltage (VAXG) 0.500V to 1.700V @ 0.001V increments
CPU Graphics Voltage Offset -0.300V to 0.400V @ 0.001V increments
CPU RING Voltage 0.800V to 1.800V @ 0.001V increments
CPU RING Voltage Offset -0.300V to 0.400V @ 0.001V increments
CPU System Agent Voltage -0.300V to 0.400V @ 0.001V increments
CPU I/O Analog Voltage -0.300V to 0.400V @ 0.001V increments
CPU I/O Digital Voltage -0.300V to 0.400V @ 0.001V increments
Note that the both Graphics Voltage and RING Voltage Offsets can only be set manually when the respective Graphics Voltage (VAXG) and RING Voltage is set to "Normal". The Q-Flash function is an integrated feature for the user to flash their BIOS safely and easily. You can update from any FAT16 or FAT32 formatted device, such as your USB flash drive.
Page Index
1. Introduction, Features, and Specifications
2. Bundle, Chipset, BIOS
3. A Closer Look, Board Layout, Test System
4. Benchmark: AIDA64 CPU
5. Benchmark: AIDA64 FPU
6. Benchmark: AIDA64 Memory
7. Benchmark: PCMark 8
8. Benchmark: 3DMark
9. Benchmark: PassMark PerformanceTest 8.0
10. Benchmark: SuperPI 1M, Cinebench R15
11. Onboard Sound (RMAA 6.3.0) Analysis
12. Overclocking and Conclusion